【図表】



出典: https://gigazine.net/news/20250917-shai-hulud-npm-packages/
【ニュース】
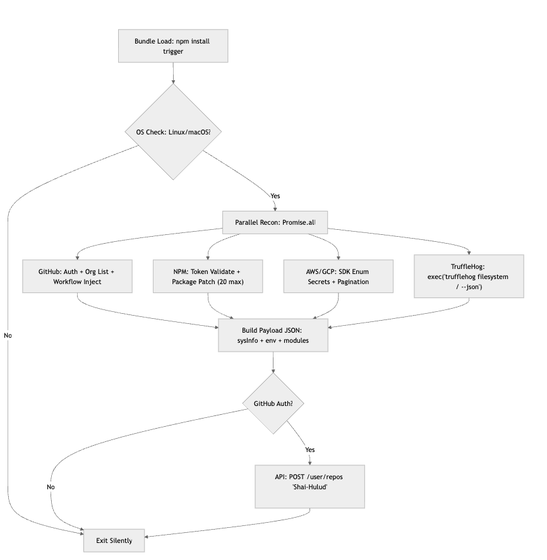
◆毎週200万回以上ダウンロードされる人気の@ctrl/tinycolorパッケージが高度なサプライチェーン攻撃「Shai-Hulud」によって40以上のNPMパッケージとともに侵害を受けていると発覚 (Gigazine, 2025/09/17 19:00)
https://gigazine.net/news/20250917-shai-hulud-npm-packages/
【関連まとめ記事】
◆npm (まとめ)
https://malware-log.hatenablog.com/entry/npm
◆Shai-Hulud Attack (まとめ)
https://malware-log.hatenablog.com/entry/Shai-Hulud_Attack